新闻资讯
廊坊市2022年普通高校专升本考试考前提示
廊坊市2022年普通高校专升本考试将于7月2日举行,为保障广大考生的身体健康和生命安全,确保考试健康、平安、有序实施,特温馨提示如下:
一、考前防疫要重视。考生应积极了解当地防疫相关要求,滞留外地的考生应于考前14天返廊,密切关注本人及考点所在地疫情防控形势,自觉遵守当地相关部门规定和要求,做好考前14天的每日体温测量及健康状况监测。考前14天尽量不跨区域活动,考生及共同居住人避免到人员密集或人员流动大的公共场所,减少不必要的人员接触。如考前28天内有国(境)外旅居史,考前14天内有国内中高风险地区旅居史,考前14天内与新冠肺炎确诊病例、疑似病例、无症状感染者及上述3类人员密切接触者有密切接触史的考生,考前14天内有本土阳性感染者所在县(市、区、旗)、本土阳性感染者所在市的其他县(市、区、旗)、陆路边境口岸所在县(市、区、旗)旅居史的,健康码或行程卡异常的,考前14天内出现发热、干咳等症状的考生,请于工作时间向廊坊市教育考试院自考科报备情况,并随时关注我院官网及微信公众号发布的相关信息。报备电话:0316-5908650。
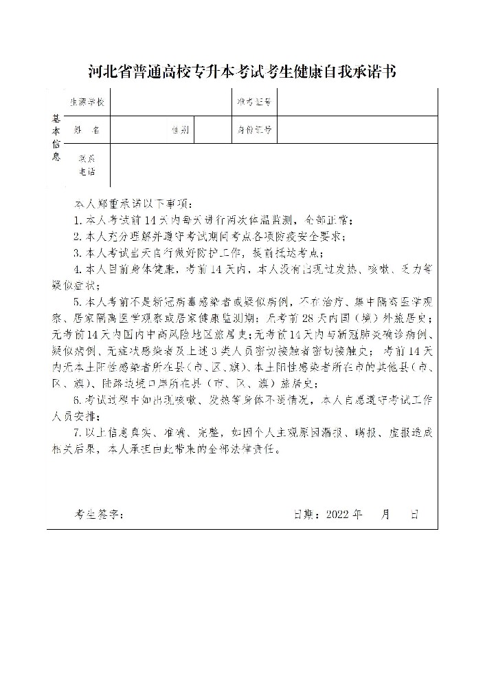
二、考试材料要带齐。考生在考试当日应提前60分钟到达考点,服从监考员及考点工作人员管理,每场考试入场均须提供考前一天彩色打印的“河北健康码”、“通信大数据行程卡”、有效居民身份证、准考证、7日内和48小时内两次核酸检测阴性证明(两次核酸检测采样时间至少间隔24小时)、本人签字的《河北省普通高校专升本考试考生健康自我承诺书》(见附图)。
三、考场规则要遵守。考生须严格遵守各项考试管理规定。开考15分钟后迟到考生不得进入考点参加当场科目考试,考试结束前不得提前交卷离场。如考生随身携带手机等具有发送或者接收信息功能的设备参加考试,无论使用与否,均认定为考试作弊,取消全部成绩。对于不遵守考场规则和疫情防控有关规定、不服从考试工作人员管理等违规行为,按照《中华人民共和国教育法》《国家教育考试违规处理办法》严肃处理;涉嫌犯罪的,移送司法机关追究法律责任。
四、动态信息要关注。考生应及时关注河北省教育考试院官方网站(http://www.hebeea.edu.cn/)、河北省教育考试院官方微信公众号(微信号:hbsksy);廊坊市教育考试院官方网(https://www.lfksy.cn)和廊坊市教育考试院官方微信公众号(微信号:lfksyzs)上发布的有关考试和疫情防控公告,掌握最新政策要求,确保考试有序进行。
预祝广大考生考试顺利。
咨询电话:0316-5908650
廊坊市教育考试院
2022年6月16日
相关推荐
猜你喜欢

