新闻资讯
→政策即将公布,这些重点一定要知道!
已经11月中旬了,由于各省专升本政策发布时间不同,部分省份已经先后发布了,还没发布的也会在未来一个月陆续发布,童鞋们一定要多多留意!
截止目前,已经有福建、河南、天津、北京、宁夏、四川、山东等多个省市发布了23年专升本通知:
小北提醒大家,河北专升本23年政策即将公布,一定要实时关注考试院最新通知,以及公众号的消息推送,千万别错过有关专升本的任何通知!
点击关注公众号,及时关注最新政策通知~
不出意外的话,23年河北专升本政策预计在12月底或1月初公布,最新政策公布之后,大家要关注哪些重点呢?
主要包含时间、条件、招生、考纲四部分内容,详细如下▼
看时间
河北专升本考试重要时间节点都会在政策中提到,包括各类考生的报名时间、打印准考证的时间、考试时间、填报志愿的时间等等。
尤其是报名时间,大家都知道,考试机会每个人仅有一次,如果错过报名,很有可能失掉了唯一一次专升本的机会。
| 年份 | 报名时间 | 考试时间 |
| 2020 | 2019/12/9-12/13 | 7/10 |
| 2021 | 3/1-3/5 | 5/8 |
| 2022 | 3/11-3/1 | 7/2 |
看条件
河北专升本招生对象分为不同人群,报名条件及报名方式均有不同。
比如2022年河北专升本招生对象有应届专科(高职)毕业生、基层服务项目人员、退役大学生士兵,每年政策都会有不同程度的变化,一定要仔细阅读各类人群的报名条件,以免影响后续报名考试。

看招生
招生专业、招生院校是大家非常关注的部分,在报名前一定要确定自己的升本专业,多考查往年数据,留意是否有扩招或缩减?是否考虑换专业?备选专业是什么?

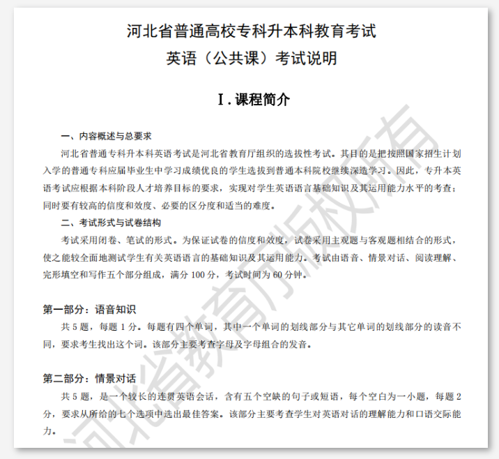
看大纲
考试说明就是大家熟知的考试大纲,考前会公布公共课、专业课的所有专业考试科目,并且划分出详细的考试范围以及考核要求。
除了考试内容,还需要着重看一下考试题型、分值,以便确定备考方向及重点。

相关推荐
猜你喜欢
