新闻资讯
【戳,资格申请流程】河北省普通专升本考试管理系统入口开放~
河北省普通专升本考试管理系统入口开放啦
资格申请流程往下滑
▼

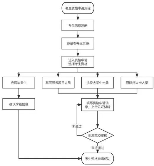
23年河北专升本资格申请将于明日开启,申请时间为2月12日9时-15日17时,各类考生须登录河北省教育考试院网站(网址:http://www.hebeea.edu.cn),进入河北省普通专升本考试管理系统注册相关信息,接受资格审核。 通过资格审核的各类考生于2月26日9时至3月2日17时登录河北省普通专升本考试管理系统,按照报名流程图和提示步骤,选择报考专业(2月25日在省教育考试院网站公布招生计划)、提交报考信息、网上缴费,完成网上报名。 考生资格申请流程图如下: 考生资格申请流程: 考生访问河北省普通专升本考试管理系统,进入注册界面。录入身份证号、登录密码、手机号码、短信验证码进行注册。 注册成功后自动返回系统首页,使用注册时填写的身份证号和密码登录专升本系统。 登录成功后自动进入考生个人中心,点击界面底部“资格申请”阶段入口,进入“资格申请”考生类别选择界面。 选择与考生相匹配的“考生资格”点击立即申请进入资格申请信息填写界面。 按页面提示信息认真填写信息、上传佐证材料,确认无误后提交申请并等待生源院校审核(省外院校“退役大学生士兵”由省考试院负责审核)。 考生“资格申请”信息审核未通过(审核结果将以短信形式告知)的可返回重新修改并再次提交; 考生“资格申请”信息审核通过(审核结果将以短信形式告知)方具备对应资格。 注:申请“应届毕业生”资格的考生无需填写信息、上传佐证材料,但须认真核对学籍信息是否正确。
相关推荐
猜你喜欢
